
想要提前“押题”2026美加墨世界杯,最直观的方式之一,就是搞清楚世界强队的最新排名和实力走势。很多球迷会在搜索框里敲下“2026美加墨世界杯强队排名怎么查”,却发现信息来源五花八门 数字各不相同 甚至互相矛盾。如果只看单一榜单 很容易被“带节奏”,既影响观赛判断 有时还会影响你在游戏预测、球迷讨论甚至数据分析上的决策。因此 学会系统地查排名、对比数据、甄别信息来源 是否权威 成为每一位理性球迷都值得掌握的一项基本技能。
围绕“2026美加墨世界杯强队排名怎么查”这个问题 真正要解决的并不只是“在哪看一串名次”,而是:如何在互联网上高效获得可靠排名 并结合多维数据理解球队真实实力。因此 这篇文章的主题可以概括为 “构建一套查询与解读世界杯强队排名的实用方法”。只要掌握这套方法 无论是2026美加墨世界杯 还是之后的任何一届大赛 你都能快速判断哪些队伍是真正的夺冠热门 哪些是被高估或低估的“暗马”。
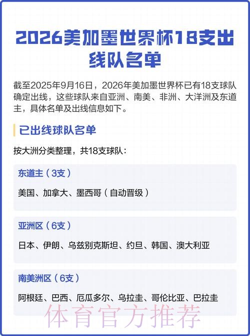
讨论“2026美加墨世界杯强队排名怎么查” 首先要解决的就是信息源问题 在足球领域影响力最大、被广泛引用的几个方向主要包括以下几类:
第一 官方机构排名 很多球迷最先想到的就是国际足联发布的全球国家队排名 虽然它不是专门为世界杯服务 但作为长期积分体系 具有一定参考价值。你在搜索引擎中输入 “国际足联 男足世界排名” 即可找到官网入口 进入后选择最新一期排名列表 就能看到各国国家队当前积分与名次。这个榜单的优势是 数据更新稳定、有历史连续性 便于你追踪某支强队在几年内的走势 结合2026世界杯预选赛和友谊赛 你可以大致判断哪些球队的状态在上升 哪些处于下滑通道。
第二 数据网站和统计平台 除了官方排名 外部专业数据平台对于“2026美加墨世界杯强队排名怎么查”也非常关键。典型的数据网站通常会提供以下内容 1 球队综合评分和进攻 防守等分项指数 2 球队近十场比赛的胜平负数据 3 球员身价 阵容年龄结构 伤病情况 这些数据往往支持自定义筛选 例如你可以只看过去一年 世界杯预选赛阶段 或针对强强对话的表现。正是这些细节 才真正决定一支队伍在世界杯这样高强度赛事中的上限。
第三 媒体与专家榜单 不少权威体育媒体每隔一段时间会发布所谓的“世界球队实力榜”或“世界杯夺冠热门排行”。这类榜单往往在搜索“2026美加墨世界杯强队排名怎么查”时非常容易出现 但需要注意: 它们更多是基于主观评估与部分数据的结合。 优势在于会加入战术解读 主教练风格 心理因素等“不可量化”内容 缺点则是不同媒体之间差异可能很大。所以 查询时应养成一个习惯 至少对比两三家媒体 看其观点是否趋同。如果多家媒体都把某支球队列为前几名 且数据网站的评分也在高位 那这支球队就更可能是2026美加墨世界杯的真正强队。

在实际操作中 若你仅仅依赖某一个榜单 很容易被局部信息误导 所以围绕“2026美加墨世界杯强队排名怎么查” 更核心的能力是 “多源交叉验证”。可以参考下面这样一个简单而有效的步骤:
步骤一 先看整体排名判断大致档次 打开官方排名或权威数据平台 以积分或综合评分为标准 把球队粗略划分为几个等级 第一档 世界顶级豪门 传统夺冠热门 第二档 有冲冠潜力的强队 与顶级豪门差距不大 第三档 有机会小组突围的中坚力量 这个步骤的目的 是先在宏观层面对2026美加墨世界杯的“强弱格局”有一个框架性的认识。
步骤二 再对比近期状态与大赛经验 不少球队在长期积分上名次靠前 却可能在最近一两年遭遇换帅 阵容老化或更新不畅 在此情况下 实际战斗力会短时下降。你可以通过 查看近20场赛事的胜率、进球数、失球数 查阅最近洲际大赛的战绩与淘汰赛表现 来判断某支球队的“当前状态”是否配得上它的世界排名。例如 某支球队或许官方排名仍在前十 但最近一年屡屡输给中等对手 那在你心里的“2026美加墨世界杯强队排名”中 就应该适当下调。
步骤三 查看阵容与球员个体数据 真正懂球的球迷 在搜索“2026美加墨世界杯强队排名怎么查”之后 不会只停留在球队层面 而会深挖到 主力阵容和关键球员。重点包括 主力前锋的场均进球和射门转化率 中场核心的关键传球 掌控比赛节奏能力 后卫和门将的防守数据 例如拦截 成功抢断 撇除个人失误的失球率 当你发现一支球队不仅整体排名靠前 阵容中还拥有多名在顶级联赛保持高水平输出的球员 再加上部分球星进入黄金年龄段 那么 即便某次短期数据不好 你也可以合理判断 这支球队在2026美加墨世界杯有很高上限。

为了让“2026美加墨世界杯强队排名怎么查”不只停留在理论层面 下面构建一个简化案例 假设有三支球队 A队 B队 C队 它们在不同榜单上的表现如下 A队 官方积分排名前四 最近两年洲际比赛表现稳定 多次进入四强 核心球员在欧洲顶级联赛表现出色 B队 官方排名大约在十五名左右 但过去一年的胜率高 进攻火力强 阵容平均年龄合理 被多家媒体认定为“潜在黑马” C队 官方排名前十 却刚经历换帅 阵容老化 且近十场比赛输多赢少 媒体评价普遍保守 如果你只是机械地看一份榜单 可能会把C队排在前面 而低估B队 实际上 经过上文的多源对比和数据分析 更合理的排序也许是 A队 B队 C队。这个小案例说明 你在思考“2026美加墨世界杯强队排名怎么查”时 更重要的是构建一套动态评估体系 而不是单纯接受表面名次。
回到实际操作 很多球迷在输入“2026美加墨世界杯强队排名怎么查”之后 可能会面对几十个搜索结果 页面冗长 信息杂乱 这时如果没有筛选技巧 很容易半小时过去 仍然一头雾水。以下几个实用做法可以明显提升效率:
一 优先关注权威与稳定更新的平台 在搜索结果中 标明“官方”“数据统计”“长期更新”的网站通常更值得信赖 对于含有大量广告或标题极端化的内容 则应保持怀疑态度。你可以先建立一个个人常用列表 例如收藏几家常查的榜单来源 以后再查“2026美加墨世界杯强队排名怎么查”时 直接打开这些站点 会更节省时间。
二 看清发布日期与更新频率 即便是权威榜单 一旦日期过旧 参考价值也会大幅下降。尤其在临近2026美加墨世界杯前一年 世界足坛可能发生密集的伤病 转会 换帅等变化 旧数据不足以反映最新状况。所以 每次打开一份排名或分析报道 时都要先确认更新时间 若发现超过半年未更新 最好再找其他更近的资料交叉参考。
三 善用组合关键词与英文搜索 在中文环境下搜索“2026美加墨世界杯强队排名怎么查” 已经可以得到不少信息 但如果你具备基础的英文阅读能力 不妨尝试组合使用 “2026 world cup power ranking” “national teams rating 2026 world cup” 等英文关键词 你会发现一些来自海外数据机构或媒体的榜单视角 不同文化背景下的评估标准 反而可以帮助你避免信息同质化 更全面理解各传统强队与新兴势力之间的真实差距。

许多球迷在讨论“2026美加墨世界杯强队排名怎么查”时 容易把注意力全部放在球队身上 却忽略了 赛程和分组形势 对最终战绩的巨大影响。同样是强队 若被分入“死亡之组” 小组赛出线难度会远高于那些进入相对轻松小组的种子队。因此 你在建立自己的强队排名时 不妨加入两个额外维度:
其一 小组对手整体实力 你可以按照前文方法 对同组对手做一个小规模的强弱评估 若一个小组内有三支球队都在世界前二十 名义上的强队很可能在小组赛阶段就遭遇硬仗连连 绩效表现自然会受到影响。
其二 赛程排序与地理因素 2026美加墨世界杯在三个国家举办 比赛城市跨度大 时区与气候也可能存在差异 对部分球队的适应能力是考验。如果一支球队连续在不同气候城市之间奔波 体能与状态波动或许会超过榜单所能体现的范围。这些因素不会直接改变“世界排名数字” 却会左右你的“实际竞争力排序”。
当你真正理解“2026美加墨世界杯强队排名怎么查”之后 会发现 排名本身只是你认知的一部分工具 而非终极答案。它可以帮助你在短时间内抓住大致格局 协助判断热门球队 但真正决定胜负的 仍然是球员在场上每一次跑动 教练每一次临场调整 以及赛场上那些难以预料的偶然因素。对于理性球迷而言 最理想的状态是: 在赛前 通过多源数据和排名梳理清楚强队格局 在观赛时 用这些信息辅助理解战术和比赛走势 在讨论与预测时 明白每一次判断都是基于概率 而非绝对结论 只要你沿着这条思路去实践“2026美加墨世界杯强队排名怎么查” 逐渐建立自己的信息体系与判断标准 那么 无论最终冠军花落谁家 你都能享受一个更加立体 有趣 且充满思考乐趣的世界杯之夏。
答:咱们这款杯子用的是食品级304不锈钢内胆,外层是高硼硅玻璃,通过了国家食品接触材料安全认证,装热水不会释放有害物质,小孩和孕妇都能放心用。
答:您的身高体重穿M码更合适。如果喜欢宽松点的效果,也可以考虑L码,衣长会多3cm,胸围大5cm。具体可以看商品详情页的尺码表,肩宽40cm、胸围92cm、衣长65cm,M码数据和您体型匹配度高。
答:咱们商品图是在自然光下拍摄的,后期只做了基础调色。如果对颜色特别在意,可以联系客服发实拍视频确认。但不同手机/电脑屏幕显示可能有色差,实际颜色以收到的实物为准。
答:先别着急,麻烦您拍一下包裹外包装和商品的照片发过来。如果商品确实有损坏,我们免费补发或退款,运费我们承担。我们给商品做了防震气泡膜+瓦楞纸双层防护,正常破损一般不影响商品。
答:咱们支持7天无理由退换(商品不影响二次销售),如果是线头这种小问题,您拍照片发给客服,我们可以补偿5元红包;如果坚持退换,寄回时保持吊牌齐全、无穿着痕迹,运费我们承担。
答:第一步,在订单页面点击退换货,选择质量问题或不喜欢/不想要;第二步,填写退换原因和地址,质量问题选商家承担运费,其他原因选自行承担;第三步,寄回后上传物流单号,我们收到商品检查无误后,3个工作日内退款或补发。
答:赠品是随主商品赠送的,主商品不退货的话,赠品不能单独退;如果主商品退货,需要把赠品一起寄回,否则会从退款里扣除赠品等价金额。